西宁特钢股票,钢铁股前景如何?
本文目录钢铁前景如何?西宁特钢,金风科技,宝钢份,实业哪个好?化工行业票有哪些?为什么西宁特钢长势如此好?世界钢铁集团票代码?(图片来源网络,侵删)钢铁前景如何? 国内共生产生铁、粗钢、钢材分别为4928万吨、51...
本文目录钢铁前景如何?西宁特钢,金风科技,宝钢份,实业哪个好?化工行业票有哪些?为什么西宁特钢长势如此好?世界钢铁集团票代码?(图片来源网络,侵删)钢铁前景如何? 国内共生产生铁、粗钢、钢材分别为4928万吨、51...
本文目录一百块是多少?谁知道1000元台币兑换多少钱?100台币等于多少?新台币兑换汇率是多少?一元兑换多少台币?(图片来源网络,侵删)一百块是多少?以答问题的2020-6/12下午四点的即使汇率,100台币约合23...
本文目录期货oi是什么品种?菜油2309是哪一天调整为主力合约的?期货三大油指的是什么?菜油期货历史价是多少?哪国有菜油期货?(图片来源网络,侵删)期货oi是什么品种?期货oi是郑州商品交易所的菜油期货(菜籽油期货)...
本文目录银行排名?富国基金哪个银行代销呢?摩根大通银行,美国银行,富国银行破产,是真的吗?wellsfargobank是什么银行?(图片来源网络,侵删)银行排名?1、银行(ICBC)5088.48亿美元2、建设银行(...
本文目录佳讯飞鸿是什么概念?佳讯飞鸿的企业文化是怎样的?(图片来源网络,侵删)佳讯飞鸿是什么概念?该为5G消息/RCS概念,人工,航天概念热,当日5G消息/RCS概念上涨2.78%,人工概念上涨2.22%,航天概念上...
本文目录为什么这么多相信王林,难道都傻吗?马云和李连杰给希拉里捐钱有什么问题?(图片来源网络,侵删)为什么这么多相信王林,难道都傻吗?我告诉你 原因很简单为什么你不信 大多数人都不信?因为你经常上网 你能看到各种信息...
本文目录湖南什么地方金矿最多?湖北黄冈有金矿吗?安徽金矿最多县在哪里?农村地带一般哪里有金矿?山西金矿哪里最多?(图片来源网络,侵删)湖南什么地方金矿最多?湖南主要产金矿山有湘西沅溪沃溪金矿,江黄金洞金矿、以及新邵县...
本文目录上汽集团de票代码是多少?华域汽车份有限公司介绍?(图片来源网络,侵删)上汽集团de票代码是多少?600741也是上汽集团的控,2011年10月,上海汽车以155亿元(15.52亿×9.98/元)收购上汽集团...
本文目录1万元存一年定期利息多少?100万存银行一年有多少利息?存款利息怎么计算?(图片来源网络,侵删)1万元存一年定期利息多少?按照目前银行一年期定期存款年利率1.75%,10000元存入银行一年到期利息计算如下:...
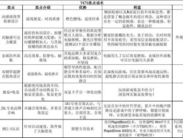
本文目录22k金的卖点和话术?黄金的品种卖点和话术?滇红玉兔卖点有什么?古法金戒指的卖点话术?古法金的五大优点?(图片来源网络,侵删)22k金的卖点和话术?22k金作为纯金的含量非常高的一种金银饰品,具有以下几个卖点...