本文目录
(图片来源网络,侵删)
现行对经营高校生公寓和食堂有何税收优惠?
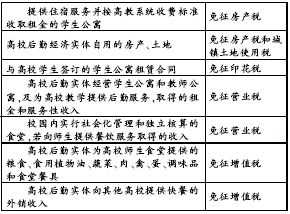
经营高校生公寓和食堂可享受免征房产税、印花税、营业税等多项税收优惠政策。《、关于经营高校生公寓和食堂有关税收政策的通知》(财税〔2009〕155号)对高校生公寓和食堂有关税收政策作了如下具明确:
一是对高校生公寓免征房产税。
>二是对与高校生签订的高校生公寓租赁合同,免征印花税。
三是对按照规定的收费标准向生收取的高校生公寓住宿费收入,免征营业税。
四是对高校生食堂为高校师生提供餐饮服务取得的收入,免征营业税。
该通知所说的高校生公寓,是指为高校生提供住宿服务,按照规定的收费标准收取住宿费的生公寓。
>高校生食堂,是指依照《校食堂与生集用餐卫生管理规定》(中华令4号)管理的高校生食堂。食堂建筑、设备与环境的卫生要求,食品采购、贮存及加工的卫生要求,食堂从业人员的卫生要求,食堂和生集用餐的管理与监督等必须符合《校食堂与生集用餐卫生管理规定》明确的具要求。



还没有评论,来说两句吧...