本文目录
如何选择风险投资的退出方式?
一般来讲,风险投资的推出方式主要有四种:风险企业公开发行( IPO)、风险企业并购(M&A)、风险企业购和风险企业清算。合理的选择推出机制,对于风险投资家来讲至关重要。
风险投资退出主要可以采用以下四种方式:风险企业公开发行( IPO)、风险企业并购(M&A)、风险企业购和风险企业清算。
1、二板市场发行票上市
二板市场是主要服务于中小企业的票市场,其相对于主板市场而言,上市的条件比较宽松,企业进入的门槛较低,比较适合于新兴的中小企业,尤其是具有增长潜力的企业。风险企业在二板市场上发行票上市是目前的风险投资退出方式。
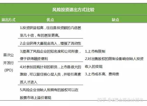
据美国风险投资业的统计,风险投资的各种退出方式的年均投资报率为:购和并购为15%,而发行票上市为30%—60%。风险投资企业发行票上市使得许许多多的风险投资家和创业家暴富,成为亿万富翁。在二板市场最发达的美国,纳斯达克市场使这种白起家的创业神化一再上演:较早的有计算机硬软件公司如苹果公司、微软公司和因特尔公司等,较近的有电子商务类公司如雅虎公司、公司等。
风险企业在二板市场上市不可以为风险投资者和创业者提供良好的退出路径,而且还为企业以后筹集资金开通了渠道。风险投资一般是当企业进入成熟阶段的时候退出的,这时的风险企业正处于发展扩张阶段,靠企业的自身积累和风险投资的投入是远远不够的,通过票上市风险企业可以在资本市场上筹集到大量的资金。同时,票的上市使得投资者的风险分散。当然,二板市场上市并非百利而无一害。创业者和风险投资者需要承担企业能否成功上市的风险。虽然二板市场通常较之主板市场条件宽松,但是市场是风云变幻的。而且,票市场对于公开发行票上市企业的大东所持的票通常会有时间的,这就拖延了风险投资退出的时间。我国目前还没有开设完整的二板市场,只是在2004年开设了中小企业板,虽然还存在这样或那样的问题,但是也是在实践中摸索着路径。2003年底,伴随着IT产业的暖和海外资本市场的复苏,以携程上市为标志,纳斯达克的大门再次向企业敞开。2004年通过发行票上市的退出明显较2003年增多,中芯、、掌上灵通等十几个企业海外上市为其身后的创投实现获利退出创造了条件。
2、份购
虽然发行票上市是风险投资退出的方式,但不是所有的企业都能符合二板市场的上市条件,而且该方式还存在着退出周期较长、先期票比例等弊端,故而有些风险企业还会选择其他的退出方式,比如份购。
份购一般包括两种方式:创业者购风险投资者的份和风险企业购风险投资者的份。一般而言,在风险投资投入时投资双方就已签订好关于份购的协议,包括购条件、购和购时间等。我国目前通过该方式实施退出的风险投资还很少,因为份购一般只是风险投资者的一个备用的退出方法。当风险企业不是很成功的时候,为了保证已投入资本的才会使用。但是,一旦风险企业运行,即使事先签订了购协议,风险企业或创业者通常都无力按照协议来支付,因而份购一般都不能顺利进行。
3、权并购
风险企业被兼并,是风险投资的另一种退出方式。2004年,我国创业投资在退出上取得可喜的进展。调查范围内有60家创业投资实现总额为8.02亿美元的退出。实现退出的创投数量及被退出的企业数量都较2003年有大幅度的增加,退出金额则接近2003年的4倍。权转让仍是创业投资最多采用的退出方式,有约一半的退出是通过权转让实现。权并购为何受我国风险投资者如此青睐?主要原因在于被兼并收购的退出方式可以立即收投资,使得风险投资者能够快速、完全的从风险企业中退出,因此具有强大的吸引力。虽然一般而言通过被兼并收购的方式收投资的报酬率低于发行票上市方式,但是由于并非所有企业都能符合二板上市条件,而且由于风险投资本身所具有的高风险性,使得一些风险投资者在权衡各种利弊得失后放弃暴富的梦想。风险企业被兼并收购通常可以分为两种方式,即一般收购和二期收购。一般收购是指创业者和风险投资者将风险企业完全卖给另一家公司;而二期收购则是指风险投资者将其所持有的份卖给另一家公司,由其继续对风险企业进行后续投资,创业者并不退出风险企业。据不完全统计,在风险投资的退出方式中,一般收购约占23%,二期收购约占9%。
4、清算
清算是指企业由于某种原因需要终止时,对其财产、债权、债务进行的清理与处分行为。通常,风险资本家会在以下情况出现时清算风险企业: (1)风险企业财务状况恶化,无法偿还到期债务,同时又无法得到新的融资。(2)风险企业计划经营期内的经营状况与预计目标相差较大,由于内部或外部原因,风险企业无法实施公开发行,又无法以合理的,风险无法或不愿购风险资本家持有的风险企业份。(3)风险企业发展方向背离了商业计划及投资协议中约定的目标,风险决定放弃风险企业。
风险企业清算有三种方式:解散清算、自然清算和破产清算。一般地讲,清算均能收投资的64%。作为风险投资项目退出的一种方式,清算能有效地投资损失扩大或风险资本低效率运行,有着不可替代的地位



还没有评论,来说两句吧...