本文目录
科创板50etf期权交易规则及费用?
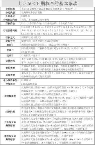
以下是科创板50ETF期权交易规则及费用的一般情况说明:1. 交易时间:科创板50ETF期权在交易日上午9:30-11:30和下午13:00-15:00进行交易,与科创板ETF的交易时间一致。2. 权利金:买方在购买期权合约时需要支付权利金,该费用是期权交易的基本费用。3. 合约单位:科创板50ETF期权的合约单位为10000份,即每期权合约对应的标的资产为10000科创板ETF。4. 行权方式:欧式期权,即只能在到期日当天行权。5. 续费:期权交易需要支付一定的续费,包括买卖双方的佣金费用和交易所交易费用等。具费率可以咨询期货公司或券商。需要注意的是,期权交易涉及到杠杆,具有较高的风险。投资者在进行期权交易前应该详细了解相关规则和费用,并根据自身的风险承受能力做出相应的投资决策。在进行期权交易时,可以咨询期货公司或证券公司的,获得更详细的交易规则和费用相关信息。
科创50etf期权怎么交易?
一、交易方式如下:
购买科创50指数etf基金方式有三种,分别为直接去银行营业网点、网上银行或是机银行购买科创50指数etf基金;
在第三方销售台的网上交易进行科创50指数etf基金的购买;
在证券公司或者证券软件购买科创50指数etf基金。
二、科创板50etf买卖规则是什么?
1、科创50ETF交易规则:交易方式:科创板50ETF实行T+1交易制度,投资者可以在二级市场上买卖ETF份额;也可以进行申购赎。
2、交易单位:交易数量为1(100份);购赎的单位为50万份或者100万份。涨跌幅:20%。
3、科创板50ETF交易费用:管理费率为0.5%,托管费率为0.1%;场内交易时不存在申购赎费,但是需要支付券商佣金,佣金费率与票一致,一般为万二至万五之间;申购赎时则需要支付申购赎费用。
上证50期权和上证50etf期权哪个具有长期价值?
上证50ETF期权和上证50etf期权都是金融衍生品,但是它们的标的物不同。上证50ETF期权是以上证50ETF为标的物的指期权,而上证50etf期权是以上证50指数为标的物的票期权 。
至于哪个具有长期价值,这取决于您的投资目标和风险承受能力。如果您想长期持有,那么您可以考虑购买上证50ETF期权,因为它可以为您提供更多的灵活性,并且可以在二级市场上进行交易。
科创50etf期权上市是什么意思?
科创50ETF期权上市有助于提高科创板的流动性,增加市场的活跃度,吸引更多的投资者。
同时,期权的上市也将为科创板的风险管理提供更多的选择。
另外,期权的上市还将为科创板公司提供更多的融资渠道,帮助它们实现的发展。
因此,科创50ETF期权上市对科创板的影响是积极的,有助于提升科创板的整实力和竞争力。
期权是衍生品市场中的一种重要工具,其在服务实经济方面有着重要的作用。
随着我国资本市场的逐步完善和,未来期权市场将在我国的金融市场中扮演更加重要的角色。



还没有评论,来说两句吧...